Tác giả: Emrah Kaya, Xinyi Zhou, Emel Mendoza, và Jagdeep Singh Soni
Ngày xuất bản: 3/4/2025
Danh mục: Amazon Bedrock, Customer Solutions, Generative AI
Dữ liệu là một trong những tài sản quan trọng nhất của nhiều tổ chức. Họ không ngừng tìm cách khai thác lượng dữ liệu khổng lồ để tạo ra lợi thế cạnh tranh.
Tập đoàn OMRON là nhà cung cấp công nghệ hàng đầu trong lĩnh vực tự động hóa công nghiệp, chăm sóc sức khỏe và linh kiện điện tử. Trong kế hoạch chiến lược Shaping the Future 2030 (SF2030), OMRON hướng đến việc giải quyết các vấn đề xã hội đa dạng, thúc đẩy tăng trưởng kinh doanh bền vững, chuyển đổi mô hình và năng lực kinh doanh, và tăng tốc chuyển đổi số. Cốt lõi của sự chuyển mình này là nền tảng dữ liệu và phân tích OMRON (ODAP), một sáng kiến đổi mới được thiết kế để cách mạng hóa cách công ty khai thác tài sản dữ liệu của mình.
Bài viết này khám phá cách OMRON Châu Âu đang sử dụng Amazon Web Services (AWS) để xây dựng ODAP tiên tiến của mình và quá trình của họ trong việc khai thác sức mạnh của AI tạo sinh (generative AI – GenAI).
Thách thức
Bằng cách sử dụng các khả năng phân tích và dữ liệu tiên tiến, các tổ chức có thể thu được những hiểu biết sâu sắc và có giá trị về quy trình vận hành của họ, xu hướng trong ngành và hành vi của khách hàng, dẫn đến các chiến lược thông minh hơn và tăng cường sự hiểu biết vẹn toàn về những giá trị cốt lõi bên trong. Cách tiếp cận này đặc biệt mạnh mẽ khi áp dụng cho dữ liệu quan trọng như hệ thống lập kế hoạch nguồn lực doanh nghiệp (ERP) và quản lý quan hệ khách hàng (CRM) vì những hệ thống này chứa thông tin về quy trình nội bộ, quản lý chuỗi cung ứng và tương tác với khách hàng. Bằng cách phân tích dữ liệu từ các hệ thống trên, các tổ chức có thể xác định các khuôn mẫu trong chu kỳ bán hàng, tối ưu hóa quản lý hàng tồn kho, hoặc giúp điều chỉnh sản phẩm hoặc dịch vụ để đáp ứng nhu cầu của khách hàng hiệu quả hơn. Tuy nhiên, các tổ chức thường gặp phải những thách thức lớn trong việc hiện thực hóa những lợi ích này vì:
- Kho dữ liệu tách biệt – Các tổ chức thường sử dụng nhiều hệ thống khác nhau giữa các khu vực hoặc phòng ban. Việc tích hợp các nguồn dữ liệu đa dạng này để tạo ra một nguồn thông tin duy nhất là rất phức tạp, khiến cho việc tạo ra các báo cáo thống nhất hoặc phân tích các xu hướng liên phòng ban trở nên khó khăn.
- Thách thức trong quản trị dữ liệu – Duy trì quản trị dữ liệu nhất quán trên các hệ thống khác nhau là rất quan trọng nhưng cực kỳ phức tạp. Việc triển khai các chính sách đồng nhất trên các hệ thống và phòng ban khác nhau gặp phải nhiều trở ngại đáng kể.
- Các định dạng và tiêu chuẩn khác nhau – Các hệ thống thường sử dụng các định dạng và cấu trúc dữ liệu khác nhau. Sự khác biệt này làm phức tạp việc tích hợp dữ liệu và phân tích giữa các hệ thống, đòi hỏi nỗ lực đáng kể để đảm bảo tính thống nhất và đồng bộ hóa dữ liệu nhằm đạt được những thấu hiểu toàn diện.
Nền tảng dữ liệu & Phân tích OMRON
Để giải quyết những thách thức này, OMRON Europe (sau đây gọi là “OMRON”) đã quyết định triển khai một nền tảng dữ liệu và phân tích tiên tiến, ODAP. Giải pháp sáng tạo này được thiết kế để phục vụ như một trung tâm tập trung cho các tài sản dữ liệu cụ thể, phá vỡ các rào cản giữa các nguồn dữ liệu và hệ thống khác nhau.
Sơ đồ dưới đây cho thấy một kiến trúc được đơn giản hóa và một số dịch vụ cũng như các mẫu kiến trúc được sử dụng cho ODAP.
ODAP nhằm mục đích tích hợp liền mạch dữ liệu từ nhiều hệ thống ERP và CRM cũng như các nguồn dữ liệu liên quan khác trong toàn tổ chức. Amazon AppFlow đã được sử dụng để tạo điều kiện cho việc chuyển giao dữ liệu một cách suôn sẻ và an toàn từ các nguồn khác nhau vào ODAP. Ngoài ra, Amazon Simple Storage Service (Amazon S3) đóng vai trò là nơi chứa dữ liệu trung tâm, cung cấp giải pháp lưu trữ có thể mở rộng và tiết kiệm chi phí cho các loại dữ liệu đa dạng được thu thập từ các hệ thống khác nhau. Các tính năng bảo mật mạnh mẽ do Amazon S3 cung cấp, bao gồm mã hóa và độ bền, đã được sử dụng để bảo vệ dữ liệu. Cuối cùng, ODAP được thiết kế để tích hợp các công cụ phân tích tiên tiến và những hiểu biết trong tương lai từ AI.

Một số công cụ này bao gồm các giải pháp dựa trên đám mây AWS, chẳng hạn như AWS Lambda và AWS Step Functions. Lambda cho phép thực hiện các tác vụ xử lý dữ liệu không máy chủ, dựa trên sự kiện, cho phép biến đổi và tính toán theo thời gian thực khi dữ liệu đến. Step Functions được bổ sung để điều phối các quy trình làm việc phức tạp, phối hợp nhiều hàm Lambda và quản lý xử lý lỗi cho các quy trình xử lý dữ liệu tinh vi. Điều này cho phép OMRON trích xuất các khuôn mẫu và xu hướng có ý nghĩa từ các kho dữ liệu rộng lớn của mình, hỗ trợ việc ra quyết định thông minh hơn ở tất cả các cấp độ của tổ chức.
Chiến lược dữ liệu của OMRON—được thể hiện trên ODAP—không những cho phép tổ chức ứng dụng GenAI(AI tạo sinh) tập trung vào kết quả kinh doanh cụ thể mà còn nâng cao năng suất. Một phần của cách tiếp cận toàn diện trong việc sử dụng trí tuệ nhân tạo và học máy (AI/ML) và GenAI bao gồm một chiến lược dữ liệu mạnh mẽ có thể giúp cung cấp dữ liệu chất lượng cao và đáng tin cậy.
Đón nhận GenAI với Amazon Bedrock
Các công ty đã xác định một số trường hợp sử dụng mà GenAI có thể ảnh hưởng đáng kể đến hoạt động, đặc biệt là trong phân tích và trí tuệ kinh doanh (BI).
Một sáng kiến quan trọng là ODAPChat, một trợ lý dựa trên AI mà nhân viên có thể sử dụng để tương tác với dữ liệu bằng các truy vấn ngôn ngữ tự nhiên. Công cụ này “dân chủ hóa” việc truy cập dữ liệu trong toàn tổ chức, cho phép cả những người không có chuyên môn cũng có thể thu được những thông tin quý giá.
Một ứng dụng nổi bật là khả năng chuyển đổi SQL sang ngôn ngữ tự nhiên, chuyển đổi các truy vấn SQL phức tạp thành tiếng Anh đơn giản và ngược lại, thu hẹp khoảng cách giữa các đội ngũ kỹ thuật và kinh doanh. Để vận hành các tính năng AI tiên tiến này, OMRON đã chọn Amazon Bedrock. Dịch vụ quản lý toàn diện này cung cấp một loạt các mô hình nền tảng (FMs), mang lại sự linh hoạt để chọn mô hình phù hợp nhất cho mỗi trường hợp sử dụng. Việc triển khai đơn giản của Amazon Bedrock, kết hợp với khả năng mở rộng để xử lý khối lượng dữ liệu lớn dần và yêu cầu từ người dùng ngày càng tăng, đã khiến nó trở thành lựa chọn lý tưởng cho OMRON. Khả năng của Amazon Bedrock hỗ trợ nhiều mô hình từ các nhà cung cấp khác nhau giúp đảm bảo rằng OMRON luôn có thể sử dụng các khả năng AI tiên tiến nhất khi chúng phát triển.
Điều quan trọng là, các tính năng bảo mật mạnh mẽ do Amazon Bedrock cung cấp hoàn toàn phù hợp với các yêu cầu bảo vệ dữ liệu nghiêm ngặt của OMRON. Một số điểm nổi bật bao gồm:
- Kiểm soát truy cập một cách chi tiết
- Các tính năng bảo mật mạng như mã hóa dữ liệu trong quá trình truyền tải và lưu trữ, hoặc khả năng sử dụng Virtual Private Clouds (VPCs – Mạng riêng ảo), giúp đảm bảo dữ liệu nhạy cảm của doanh nghiệp luôn được bảo mật ngay cả khi đang được xử lý bởi các mô hình AI
- Amazon Bedrock Guardrails
Những biện pháp kiểm soát an ninh nghiêm ngặt này cung cấp một phương pháp tiếp cận được bảo mật toàn diện cho phép OMRON cải tiến với AI mà vẫn duy trì các tiêu chuẩn cao nhất về quản trị và bảo vệ dữ liệu.
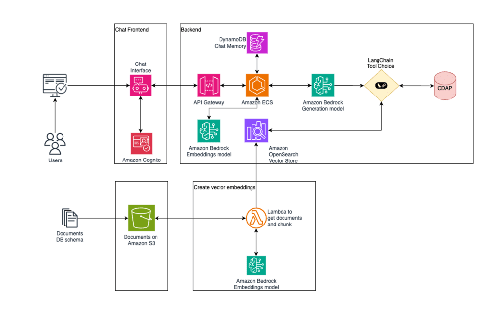
Sơ đồ dưới đây cho thấy cách bố trí cơ bản về cách giải pháp trên hoạt động. Nó giúp minh họa các phần chính và cách chúng hoạt động cùng nhau để trợ lý AI thực hiện nhiệm vụ của mình.

Hệ thống có ba phần chính:
- Giao diện người dùng – Người dùng tương tác với giao diện trò chuyện được lưu trữ trên AWS. Amazon Cognito xử lý các quy trình xác thực người dùng, cung cấp quyền truy cập an toàn vào ứng dụng.
- Backend xử lý đầu vào – Amazon API Gateway nhận các tin nhắn đến, sau đó được xử lý bởi các container chạy trên Amazon Elastic Container Service (Amazon ECS). Các cuộc trò chuyện được lưu trữ trong Amazon DynamoDB để sử dụng cho cuộc trò chuyện tiếp theo. Amazon Bedrock chịu trách nhiệm tạo ra các phản hồi AI, và các công cụ được cấu hình bằng cách sử dụng LangChain, giúp xác định cách xử lý các loại truy vấn khác nhau. Khi cần thiết, hệ thống có thể truy cập kho dữ liệu ODAP để lấy thêm thông tin.
- Quản lý tài liệu – Tài liệu được lưu trữ an toàn trong Amazon S3, và khi có tài liệu mới được thêm vào, một hàm Lambda sẽ xử lý chúng thành các phần nhỏ. Các phần này được chuyển đổi thành các vector số học bằng cách sử dụng Amazon Bedrock và các vector này được lưu trữ trong kho vector của Amazon OpenSearch Service để tìm kiếm ngữ nghĩa.
Thành quả và kế hoạch trong tương lai
Việc triển khai ODAP và ODAPChat trên AWS đã mang lại những lợi ích đáng kể cho OMRON:
- Tối ưu hóa báo cáo, giúp việc phân tích hiệu quả và sâu sắc hơn.
- Khả năng chuyển đổi SQL sang ngôn ngữ tự nhiên được hỗ trợ bởi GenAI, giúp dữ liệu dễ tiếp cận hơn với người dùng không chuyên.
- Tăng cường tính linh hoạt của doanh nghiệp với hạ tầng được triển khai hoàn toàn trên đám mây.
Trong tương lai, OMRON dự định mở rộng đáng kể việc sử dụng các dịch vụ AWS và tiếp tục sử dụng các khả năng của GenAI. Công ty dự định tích hợp các nguồn dữ liệu bổ sung, bao gồm cả các hệ thống quan trọng khác, vào ODAP. Sự mở rộng này sẽ đi kèm với các biện pháp quản trị dữ liệu nâng cao để nâng cao chất lượng dữ liệu và đảm bảo tính tuân thủ đối với các chuẩn mực, quy định trên toàn bộ giải pháp dữ liệu đang phát triển.
OMRON cũng đang khám phá các trường hợp sử dụng GenAI tiên tiến hơn. Những sáng kiến này sẽ sử dụng các khả năng đang phát triển do Amazon Bedrock cung cấp để có thể tích hợp các mô hình AI tiên tiến và các tính năng bảo mật.
Kết luận
Hành trình của OMRON với AWS chứng minh sức mạnh chuyển đổi của các giải pháp dữ liệu điện toán đám mây và GenAI trong việc vượt qua sự cô lập dữ liệu và thúc đẩy đổi mới kinh doanh. Bằng cách sử dụng các dịch vụ AWS như Amazon AppFlow, Amazon S3 và Amazon Bedrock, OMRON đã tạo ra một nền tảng dữ liệu và phân tích toàn diện, an toàn và linh hoạt không chỉ đáp ứng nhu cầu hiện tại mà còn định vị công ty cho sự phát triển và đổi mới trong tương lai.
Khi các tổ chức trên khắp các ngành đang vật lộn với những thách thức dữ liệu tương tự, câu chuyện của OMRON là một ví dụ truyền cảm hứng về cách việc áp dụng công nghệ đám mây và trí tuệ nhân tạo có thể dẫn đến sự chuyển mình đáng kể trong kinh doanh và lợi thế cạnh tranh.
Về các tác giả
Emrah Kaya là Giám đốc Kỹ thuật dữ liệu tại Omron Châu Âu và Trưởng nhóm Nền tảng cho Dự án ODAP. Với nền tảng vững chắc về Kiến trúc Đám mây & Dữ liệu, Emrah dẫn dắt các sáng kiến tiên tiến công nghệ quan trọng của OMRON, bao gồm trí tuệ nhân tạo, học máy và khoa học dữ liệu.
Xinyi Zhou là Kỹ sư dữ liệu tại Omron Châu Âu, cô đóng góp chuyên môn của mình cho đội ngũ ODAP do Emrah Kaya dẫn dắt. Cô ấy chuyên về xây dựng các đường truyền dữ liệu hiệu quả và quản lý hạ tầng AWS, đồng thời tích cực đóng góp vào việc triển khai các giải pháp mới nhằm nâng cao khả năng công nghệ của ODAP.
Emel Mendoza là một Kiến trúc sư giải pháp cấp cao tại AWS có trụ sở tại Hà Lan. Với niềm đam mê về chuyển đổi dữ liệu lên nền tảng đám mây và hiện đại hóa ứng dụng, Emel giúp các tổ chức điều hướng hành trình chuyển đổi số của họ trên AWS. Emel tận dụng 10 năm kinh nghiệm của mình để hướng dẫn khách hàng áp dụng các dịch vụ AWS và thiết kế các giải pháp mở rộng, hiệu quả.
Jagdeep Singh Soni là một Kiến trúc sư giải pháp đối tác cấp cao tại AWS có trụ sở tại Hà Lan. Ông sử dụng niềm đam mê của mình với GenAI để giúp khách hàng và đối tác xây dựng các ứng dụng GenAI bằng cách sử dụng các dịch vụ của AWS. Jagdeep có 15 năm kinh nghiệm trong việc đổi mới sáng tạo, kỹ thuật chuyên sâu (experience engineering), chuyển đổi số, kiến trúc đám mây và ứng dụng ML.